SATCC萨省技工类职业认证 NOC 6331,7201,7204, 7311,7312,7321,7322, 7237,7384,0822-飞出国
以下职业申请人申请萨省无雇主offer类别技术移民获得Saskatchewan Apprenticeship and Trade Certification Commission (SATCC)萨斯喀彻温省学徒和行业认证委员会认证
- OID类别要求完成trade qualifier assessment (step 1)获得考试资质;
- EE类别要求完成trade qualifier assessment (step 1)且参加考试write exams in Saskatchewan (step 2)
- 如果申请人持有加拿大其他省技工证书或红印证书(Red Seal Certification),需提供证书副本
| NOC代码 | Occupations | 职业 |
|---|---|---|
| 6331 | Meat cutters | 切肉工 |
| 7201 | Contractors and supervisors, machining, metal forming, shaping and erecting trades and related occupations | 承包商和主管-机械加工、金属成型、塑造和装配行业及相关行业 |
| 7204 | Contractors and supervisors, carpentry trades | 承包商和主管-木工行业 |
| 7311 | Industrial mechanics | 建筑装配工和工业技工 |
| 7312 | Heavy-duty equipment mechanics | 重型设备技师 |
| 7321 | Automotive service technicians, truck and bus mechanics | 汽车维修技师,卡车和公共汽车力学和机械维修 |
| 7322 | Motor vehicle body repairers | 汽车车身维修师 |
| 7237 | Welders | 焊工和相关机器操作员 |
| 7384 | Recreation Vehicle Service | 休闲车服务 |
| 0822 | Managers in horticulture | 园艺经理 |
SATCC Step 1 Trade Qualifier Assessment 技工资质评估-飞出国
申请要求-飞出国
熟练技工申请TQ(Trade Qualifier)评估前须积累一定的全职工作经验,不同职业累计工作经验说明
申请流程-飞出国
- 准备好申请材料并将材料和TQ评估申请费纸质邮寄给SATCC
- 由SATCC评估部门完成评估,并验证Form 6A表格中的工时,日期和职责
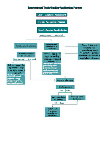
备注:具体职业要求请参阅Red Seal Website中的“Occupational Standards” - 评估结果有三种:
- 未批准参加Journeyperson考试(SATCC建议:成为萨省居民后再申请学徒)
- 批准参加Journeyperson考试
- 补料
SATCC Step 2 write exams in Saskatchewan 技工考试-飞出国
- 申请Journeyperson考试
申请人选择并预约考试时间和地点,将材料和考试申请费递交至SATCC- 预约日期需是SATCC收到考试申请一个月之后的日期
- 考试申请递交方式:纸质邮寄,传真,扫描或邮件
- SATCC下发考试通知和确认函
- 申请人入境参加Journeyperson考试
- 考试分为笔试和实践考试两部分,需先完成笔试,笔试至少通过70%后才能申请实践考试;SATCC对于参加实践考试的人数有最低和最高限额,申请人数低于最低限额,本场次考试将会取消,申请人将被安排到下一场次;申请人数高于最高限额,后面的申请人也将被安排到下一场次。SATCC尽可能在实践考试的前一个月告知申请人考试时间和地点
- 在Journeyperson考试中有笔试和实践考试的职业是:电子装配师,美容师-美甲护理技师,美容师-皮肤护理技师,发型师,机械师,汽车车身修理工(金属和油漆),半自动焊接生产操作员和焊工
- 考试通过后SATCC授予申请人Journeyperson证书
- 学徒和熟练技工有4次机会参加笔试和实践考试(临时海外劳工有2次机会,拿到永居身份后,可联系SATCC探讨获得更多机会的可能性);
- 若第一次考试没有通过,须过三个月再考;报名第三次和第四次考试前,须完成指定的“升级”培训
- “升级”培训:用于辅助申请人准备Journeyperson考试的培训 (Upgrading: Training designed to assist a tradesperson in preparing to take a journeyperson examination)
- Journeyperson考试申请材料
考试概述链接
参考材料链接
模拟测试链接
2019年实践考试安排.pdf (104.1 KB)
2019年笔试考试安排.pdf (162.7 KB)
SATCC 技工资质申请流程图-飞出国
SATCC费用-飞出国
TQ评估申请费:400加币
证书/材料替换费:75加币 (因材料而异,50-60加币不等)
考试费用:TQ评估后的第一次考试(笔试和实践考试)费用共计125加币,第二次及以后的笔试和实践考试费用分别为125加币和175加币
考试成绩复审费:125加币
费用支付方式:支票,汇票,信用卡
SATCC周期-飞出国
TQ评估周期:14个工作日
Journeyperson笔试预约确认:收到考试申请的两周之内
SATCC联系方式-飞出国
http://saskapprenticeship.ca/trade-qualifier-application-process/
Address: Saskatchewan Apprenticeship and Trade Certification Commission
2140 Hamilton Street Regina, SK S4P 2E3
Phone: (306) 787-2444
Fax: (306) 787-5105
Fax (Finance): (306) 798-5050
Toll: 1-877-363-0536
Email: [email protected]
