以下内容来源:https://www.oacett.org/
关于OACETT(About OACETT)-飞出国
安大略省认证工程技师和技术员协会(OACETT)是非盈利的、自治的专业协会,该协会有24,000多名成员。
OACETT是安大略省工程和应用科学技师和技术员的独立认证机构,并有权授予认证技术员(C.Tech)和认证工程技师(C.E.T.)的称号。在加拿大,这些称号都都能获得雇主和其他工程专家的认可。虽然OACETT不再继续授予A.Sc.T(应用科学技师)职称,但是一些OACETT成员可以继续使用该职称。
OACETT旨在保护工业、教育机构、公益机构及政府机构中工程与应用科学技术员和技师的利益。
OACETT于1962年成立,是一个符合《1984年OACETT法案-安大略省法规》的法定机构。该法令规定OACETT作为一个自治机构有权授予其成员职称。之后,省立法机构通过了《1998年OACETT法案》,该修订法案规定了技师和技术员的工作内容。
The Ontario Association of Certified Engineering Technicians and Technologists (OACETT) is a non-profit, self-governing, professional association of over 24,000 members.
OACETT is Ontario’s independent certifying body for engineering and applied science technicians and technologists and confers the designations C.Tech. (Certified Technician) and C.E.T. (Certified Engineering Technologist). These designations are recognized across Canada by employers and other engineering professionals. The A.Sc.T. (Applied Science Technologist) designation is no longer conferred but is still used by some OACETT members.
OACETT promotes the interests of engineering and applied science technicians and technologists in industry, educational institutions, the public and government.
OACETT was incorporated in 1962 and legislated under the Statutes of Ontario by the OACETT Act of 1984. The Act established OACETT as a self-governing body with right to title for its members. Later, the provincial legislature passed the OACETT Act of 1998, a revised act that includes a description of work for technicians and technologists.
认证 (Certification)-飞出国
OACETT会员身份的最大好处就是,当你获得OACETT认证之后,就获得了专家的身份,并且有权利使用下列专门的、受保护的称号之一:
- 认证工程技师(C.E.T.)
- 认证技术员(C.Tech.)
- 应用科学技师(A.Sc.T.)(不再被授予)
在安大略省和加拿大境内,C.E.T., C.Tech. 和A.Sc.T.称号都能获得雇主、政府、教育机构和公益机构的认可。这种认证能证明你达到了高水平的学术要求,并且在该领域有丰富的经验,此外,还证明了你对该雇主和公共机构有一定的道德认识和责任感。
Join OACETT today and be recognized as an engineering technology professional!
The most significant benefit of your membership is the mark of professionalism acquired when you earn certification from OACETT and the right to use one of the following exclusive, protected titles:
- Certified Engineering Technologist (C.E.T.)
- Certified Technician (C.Tech.)
- Applied Science Technologist (A.Sc.T.) (no longer awarded)
The C.E.T., C.Tech. and A.Sc.T. designations are recognized by employers, governments, educational institutions and the public in Ontario and across Canada. Certification demonstrates that you meet a high standard of academic excellence, are experienced in your field and have demonstrated an understanding of ethics and your responsibility to your employer and the public.
以上内容来源:https://www.oacett.org/Why-Join/Certification#.Ve1nafmEC9c
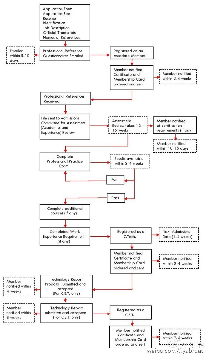
注册/认证程序( Registration/Certification Process)-飞出国
要获得使用C.Tech.或C.E.T.、工程与应用科学技术专家的职称,就必须要满足一些具体的要求,并且还要遵守OACETT规定的注册和认证程序。
该协会制定了一张流程图,对典型的注册和认证程序进行了描述。这张流程图简单介绍了从最初申请阶段到最终注册职称阶段的整个认证流程。
典型注册和认证程序的流程图如下所示:
To earn the right to use the protected titles C.Tech. or C.E.T., engineering and applied science technology professionals must meet specific requirements, and follow the registration and certification process administered by OACETT.
The Association has put together a flow chart outlining the typical registration and certification process. It provides an overview of the steps involved in becoming certified, from the application stage to the registration of title phase.
Flow chart for a typical registration and certification process:
3年与6年的认证规则 (Three and Six Year Certification Rule)-飞出国
3年与6年的政策更新 (Three and Six Year Policy Update)
2005年7月,OACETT为所有的协会成员推出了认证时间表,以确保他们能够继续进行认证。如果需要更多的学术知识,协会成员就会有三年或6年的时间认证。对再次证明该协会是一个只包含认证会员的协会,OACETT正在制定符合认证时间表的规定,这些规定将于2016年1月1日生效。所有会员都将有一个规定认证时间,如果没有在规定的时间内认证,就会失去OACETT会员身份。因此,对于有三年认证时间的会员,该规定的第一次强制实施时间是2019年1月1日;对于有六年认证时间的会员,该规定的第一次强制实施时间是2022年1月。
In July 2005, OACETT introduced certification timelines for all Associate members to ensure they would continue on to certification. Members were either given three years to certify or six years to certify if further academics were required. In reconfirming the commitment to being an association of certified members, OACETT is making compliance with the certification timelines mandatory beginning January 1, 2016. All members will be given a mandatory certification date after which failure to certify will result in loss of membership with the first enforcement beginning January 2019 for those members given three years to certify. The first enforcement date for members given six years to certify will be January 2022.
对于在2005年7月1日之后、2016年之前加入的会员有什么影响呢?( How Does This Affect You as a Member Who Joined Prior to 2016 but after July 1, 2005?)
3年的时间表 (Three Year Timeline)
自2005年7月1日至2015年12月31日加入的会员有3年的认证时间,他们必须在2019年1月1日前完成规定的认证。如果没有按时完成规定的认证,他们可能获得6个月的宽限期,也可能失去会员身份。
Members assigned three years to certify from July 1, 2005 through December 31, 2015, must comply with mandatory certification by January 1, 2019. Those not in compliance will be given a six months’ grace period to certify or have their membership removed.
6年的时间表:在2005年7月1日至2013年12月31日期间加入 (Six Year Timeline: Joined Between July 1, 2005 and December 31, 2013)
在2005年7月1日至2013年12月31日期间加入的会员有6年的认证时间,他们必须在2019年1月1日之前完成一些必要的认证,即通过某个相关课程或PPE。完成了这些规定的认证之后,他们还必须在2022年1月1日之前完成具体的认证课程;如果没有完成这些规定的认证,他们将获得6个月的宽限期去完成PPE,之后再去学习2022年1月1日之前之前必须完成的认证课程。在规定的时间内不能完成认证者,将失去会员身份。
For members given six years to certify between July 1, 2005 and December 31, 2013, some progression to certification, defined by completing one course or the PPE, must be shown by January 1, 2019. If some progression has been shown, a new compliance date of January 1, 2022 will be assigned to complete the certification program. If no progression has been shown, a six months’ grace period to complete the PPE will be given. Once completed, a new compliance date of January 1, 2022 will be assigned. Failure to comply will result in removal of membership.
6年时间表: 在2014年1月1日至2015年12月31日期间加入( Six Year Timeline: Joined Between January 1, 2014 and December 31, 2015)
在2014年1月1日至2015年12月31日期间加入的会员有6年的认证时间,最初2020年和2012年的认证时间会延长至2022年1月1日。在规定时间内没有完成认证者将获得6个月的宽限期或将失去会员身份。
今年秋季,我们会通过邮件向你发送一份认证总结,其中包括个人一些重要需求以及最新时间表,请不要有任何耽搁,要马上进行认证:
- 参加PPE考试
- 把工作经验发给我们审查
- 可以通过OACETT网站查看认证
- 如果有重要的材料要提交,可以查看个人申请
如果要咨询个人认证要求或者3年和6年认证规则,请通过[email protected]联系Camilla Poliah。
For members given six years to certify between January 1, 2014 and December 31, 2015, the original compliance dates of 2020 and 2021 will be extended until January 1, 2022. Those not in compliance will be given a six months’ grace period to certify or have their membership removed.
This fall we will mail you a certification summary with your outstanding requirements and new timeline. But don’t delay: Get Certified Now:
- Write the PPE
- Send in your experience for us to review
- Track your Certification through the OACETT website
- Track Your Application if you have outstanding documents to provide.
For inquiries regarding your certification requirements or the 3 and 6 year rule, contact Camilla Poliah at [email protected]
国际教育-居住在加拿大境外(Internationally Educated - Not Living in Canada)-飞出国
获得OACETT认证的最低要求 (Minimum requirements for certification with OACETT)
- 完成了2-3年的安大略省应用科学或工程技术高等教育专业
- OACETT专业实践考试 (PPE)
- 仅限C.E.T.: 技术方案与报告 (TR)
- 至少2年适度水平的工作经验(技术员或技师)
- 掌握认证所要求的学科工作语言以及学科标准、准则和实践。一般来说,这些只要在加拿大工作一年就可以获得。
- 年满18周岁,品行良好。
- 在文件审查之日起,3年或6年内完成所有认证要求,主要取决于是否必须获得一些其他的学术能力。你必须在规定的时间内完成这些认证要求。
- Graduation from an equivalent1 program to a 2-or 3-year Ontario post-secondary applied science or engineering technology program.
- OACETT Professional Practice Examination (PPE)
- For C.E.T. only: Technology Proposal and Report (TR)
- Minimum two years of appropriate level experience (technician or technologist)
- A facility with the working language of the discipline and a facility with the standards, codes and practices of the discipline in which certification is being sought. Normally these are gained by working in Canada for one year.
- Minimum 18 years old and of good character.
- Completion of the certification requirements within 3 or 6 years from date of file review, depending on whether you have been assigned further academic competencies to complete. You will be given a completion date.
认证过程 (The Road to Certification)
如果你在加拿大境外完成了成人教育,且当前在加拿大境外居住,但是计划移民到加拿大安大略省,可以通过下列步骤获得OACETT认证。
在到达安大略省之前,或者在到达安省之后,都可以申请成为OACETT协会的成员。
如果等到达安省之后再申请,请确保在离开自己的国家之前带全了所有需要的文件,并按照在加拿大境外接受教育但目前居住在加拿大部分的申请步骤进行申请。以下就是加拿大境外的申请人要遵守的步骤:
1.向OACETT提交申请。请确保包括以下必须的文件:
- 详细工作介绍的复印件(当前或以前的),并由监管人签字
- 详细简历的复印件
- 出生证明或护照的复印件
- 三位专业推荐人——能对你的工作做一些评论——的姓名和邮箱。把他们写在申请表里。如果可能的话,其中一位应该是当前工作监管人。
- 支付申请费(加元)
2.让所在高校把高等教育官方成绩单(包括毕业证明文件,课程和成绩)直接寄给OACETT。如果成绩单、毕业证、学位证、证书和/或课程摘要原件不是英文的,必须提供由安大略省笔译和口译协会(ATIO)的认证会员准备的英文翻译文件。
3.申请将由安大略省工程技术协会(IETO)、OACETT的认证和注册部门进行审查。如果符合协会OACETT成员资格,IETO会通过邮件通知你,之后,就会为你登记协会成员,要求你缴纳会员年费并给你开发票。我们收到申请和成绩单之后,会在4-6周内通知你。
If you received your adult education outside Canada , currently live outside Canad
a , and are planning to move to Ontario Canada , these are the steps to certification through OACETT.You may apply to become an associate member of OACETT before arriving in Ontario or wait until you arrive to do so. If you wait, make sure you bring all necessary documents with you before leaving your country and then follow the steps in the Educated Outside Canada and Living in Canada section. For those applying from outside of Canada these are the steps below:
- Submit your application to OACETT. Be sure to include the following required documents:
- Copy of a detailed job description (current or previous), signed by your supervisor.
- Copy of a detailed resume.
- Photocopy of your birth certificate or passport.
- Names and email addresses of three professional references who can comment on your work. List them on your application form. If possible, one should be your current supervisor.
- Payment of your application fee in Canadian dollars.
- Arrange for your school to send your official post-secondary transcript (including proof of graduation status and subjects and marks) by mail directly to OACETT. If the original transcripts, diplomas, degrees, certificates and/or abstracts are not in English, English translations must be prepared by a certified member of the Association of Translators and Interpreters of Ontario (ATIO).
- The Institute of Engineering Technology of Ontario (IETO), OACETT’s certification and registration arm, reviews your application. IETO notifies you by email if you are eligible for membership, and if so, registers you as an associate member and invoices you for the annual membership dues. We will notify you four to six weeks after we receive your application and transcript.
4.支付会员年费(加元,加拿大境外的申请人会支付较少会费)之后,我们会把会员卡和证书寄给你。作为协会的成员,你将可以进入OACETT官网上的会员区域。
5.当申请完成,且我们收到了所有必要材料——简历、工作介绍、成绩单和完善的推荐信——之后,IETO Admissions Committee会审查这些材料,对你的教育背景和工作经验进行评估。
要成为认证的工程技师(C.E.T.)或认证的技术员(C.Tech.),你必须要在申请的注册领域-工程学科或应用科学技术——内有不少于两年的工作经验。请访问技术员或技师简介查看合适工作经验相关信息。
你必须证明自己会使用该学科的工作语言,熟知该学科的标准、准则和实践。通常来说,只要你在加拿大工作并获得1年符合规定的工作经验,就可以证明这一点。
文件审查将决定你是否需要满足其他学术要求和/或工作经验才可以成为OACETT认证会员。请注意在我们收到所有上述文件之后,大约需要3到4个月的时间来审查这些文件。
6.当文件审查完成之后,IETO会将审查报告寄给你。每项申请都各不相同,要获得协会认证,你需要完成其他课程并获得其他工作经验。如果需要的话,我们会给你寄一份个性化的计划,说明你还要完成的其他步骤。
7.为了成为认证的技术员或技师,协会成员必须要参加并通过专业实践考试 (PPE)。参加PPE考试会帮助你达到协会制定的关于公众及雇主道德与责任方面的高水准专业标准。成为协会会员之后,你可以随时参加PPE考试。如果有合适的监考人,你可以在加拿大境外参加PPE考试。
As soon as you pay the annual membership dues (in Canadian dollars, reduced dues for those living outside Ontario), we will send your membership card and certificate. As an associate member, you will now have access to the OACETT members’ area of the website.
When your application is complete and we have received all the other necessary documents: your resume, job description, transcript(s) and completed references, IETO’s Admissions Committee reviews them to evaluate your academic background and work experience.
To become a certified engineering technologist (C.E.T.) or certified technician (C.Tech.), you must have at least two years of experience in the field or discipline of engineering/applied science technology in which you are seeking registration. View the Profiles of a Technician or Technologist for further information regarding appropriate experience.
You must be able to demonstrate a facility with the working language of the discipline and a facility with the standards, codes and practices of the discipline in which certification is being sought. Normally you demonstrate this by working in Canada for one of the mandatory two years of experience.
The file review determines if you need any more academic requirements and/or work experience to become a certified member of OACETT. Please note that this review takes approximately 3 to 4 months after we receive all the documentation listed above.
When the review is finished, IETO will send you a report about the review. Each application is different and to become certified, you may need to complete additional courses and work experience. If needed, we will send you a personalized program that outlines any other steps you need to take.
To become certified as either a technician or a technologist, associate members must write and pass the Professional Practice Examination (PPE). Writing the PPE enables you to meet the high professional standards set by your association in the area of ethics and responsibility to the public and your employer. You may write the PPE any time after you join as an associate member. The PPE may be written outside of Canada with a suitable invigilator.
8.要成为认证的C.E.T.,必须写一份技术报告(TR)。这份技术报告会对你在描述和检查工程或应用科学难题方面的能力进行评估。在提交完整报告之前,你必须要提交一个批准提议。这份报告的主题应该适合你的工作经验和工作背景。在成为协会成员之后,你可以在任何时间完成这项要求,除非你必须获得其他技师水平的学术知识。如果是这样的话,应该优先获得要求的学术知识。
对于一些IETO认可的认证专业的毕业生或者具备更高学历水平的申请者可以不用考虑技术报告。如果文件审查之后符合这样的情况,我们会通知你。
除了加拿大的工作经历,其他要求在自己国家时就可以满足,这将有助于你一到达安省就能快速完成申请。要保持有效地OACETT会员身份,必须支付会员年费。
如果要移民,请把加拿大公民身份、登陆情况纸质文件或永久居民身份证的复印件寄给我们,并在官网更新个人简历,以确保我们有你的完整联系方式。一旦你获得了在加拿大的一年工作经历,请与我们取得联系,以便我们重新对你进行审查。
加拿大工作经验审查结束之后,且此时已满足所有其他认证要求,IETO会以书面的形式通知你获得了认证会员的新身份。只有获得授权之后,你才可以使用OACETT职称。我们会把证书寄给你,并把你的名字刊登在安大略省技师杂志上。
之后,你就可以享受认证会员的所有权益,包括使用受保护的职称——C.E.T.或C.Tech.——的权利,及购买技术环和会员邮票的权利。
更多详情请联系[email protected]。
- To become certified as a C.E.T. you will need to write a Technology Report (TR). The Technology Report assesses your ability to describe and examine in detail an engineering or applied science problem. You must submit a proposal for approval before submitting the completed report. The report topic should be appropriate to your experience and employment setting. You may complete this requirement any time after you become an associate member unless you have further technologist-level academics to complete. If so, the academics should be completed first.
Occasionally the TR is waived based on higher academics or graduation from an IETO-recognized accredited program. We will notify you if this is the case in the report we issue after your file review.
The requirements may be achieved while in your home country except for the Canadian experience and can help speed up completion of your certification upon arriving in Ontario. To keep your membership active with OACETT you must pay your annual membership dues.
When you do immigrate, send us a photocopy of your Canadian citizenship or landed status papers or permanent resident card (both sides) and update your profile on our website making sure that we have complete contact information for you. As soon as you have acquired the one year Canadian experience, contact us so we may initiate an experience review.
When the Canadian experience review has been completed and all other requirements for certification have been met, IETO will inform you in writing of your new status as a certified member. You may not use one of OACETT’s titles until authorized by the Registrar to do so. We will send you your certificate and publish your name in The Ontario Technologist magazine.
You will then be eligible for all benefits reserved for certified members, including the right to use one of the protected titles, C.E.T. or C.Tech. and to purchase a technology ring and membership stamp.
For more information contact [email protected]
Fill out your application today!
注意 (Notes)
1.OACETT会对你的国际学历进行审查。请查看该文件中的第二项了解成绩单相关要求。OACETT成功认证的会员来自世界各地。
2.当你不是工程或应用科学技术高等教育专业毕业生时,依然可以成为协会会员,前提是你要努力达到各种认证要求。你必须符合下列条件,才可以成为协会会员:
- 不少于1年的高等教育技术学历知识
- 既有相关学历知识又有不少于10年的重要技术工作经验
递交的申请将由OACETT招生委员会审查。在你成为一名认可的协会会员之后,你将必须完成学术强化课程才可以成为认证协会会员。你可以通过下列方式获得要求具备的能力:
- 学习大学课程
- 参加OACETT技能考试(自主学习类)
- 完成招生委员会规定的前期学习评估,证明自己在非正式教育背景下已获得相关知识和技能
不论选择什么方式,你都必须保证自己可以满足认证能力要求。必须进行学术进修的申请人有6年的认证时间。
如果你不具备认证所要求的学历水平,或者不确定自己是否具备认证所要求的学历水平但是希望更多地了解一下有关认证的具体要求,我们的建议是在递交申请前根据国家技术基准进行自我评估。这样可以更好的了解在自己的领域(技术员水平或技师水平)获得认证具体需要哪些能力。如需进行自我评估,请访问加拿大技术注册官网。
自我评估后,申请人就已经完成了PLAR程序第一步。PLAR包括:
- 明确在非正式教育背景下学到的技能
- 提供能证明这些技能的所有证明材料
1 OACETT will review your international academics for equivalency. See item 2 in this document Road to Certification for transcript requirements. OACETT has successfully certified members from many different countries.
2 If you did not graduate from a post-secondary engineering or applied science technology program you may still be able to become an associate member while you work towards meeting the requirements for certification. To become an associate member, you must have:
A minimum of one year post-secondary technology academics, or
A combination of relevant academics and significant technology experience greater than ten yearsSubmit an application for review by OACETT’s Admissions Committee. If you are accepted as an associate member, you will be assigned an academic upgrading program to complete in order to become certified. You can fulfil the assigned list of competencies by:
Taking college courses, or
Taking OACETT technical exams (self-study option), or
Completing a Prior Learning Assessment as determined by the Admissions Committee to provide evidence of knowledge and skills that you learned outside of a formal academic setting.Regardless of the option you choose, meeting the competencies required for certification will require your commitment. Applicants who are assigned academic upgrading are allowed a maximum of six years to become certified.
If you do not yet have the required academics for certification, or are unsure if you qualify and wish to have a better understanding of what is required to be certified, we recommend completing a self-assessment against the National Technology Benchmarks prior to submitting an application. This will give you a better indication of the competencies required to achieve certification in your discipline at either the technician or technologist level. If you would like to try a self-assessment, please visit the Technology Registrations Canada (TRC) website.
Applicants who do a self-assessment have already completed the first step of the PLAR process. PLAR involves:
identifying competencies learned outside a formal academic setting
providing a portfolio of evidence to demonstrate those competencies
注册学科 (Disciplines of Registration)-飞出国
- 生物科学
- 建筑学
- 化学
- 民间科学
- 计算机
- 电气
- 电子
- 环境
- 地质学
- 地理信息学
- 工业
- 仪表
- 机械
- 采矿
- 资源
- Bio-science
- Building
- Chemical
- Civil
- Computer
- Electrical
- Electronics
- Environmental
- Geological
- Geomatics
- Industrial
- Instrumentation
- Mechanical
- Mining
- Resources
技术员和技师概述 (Technician and Technologist Profiles)-飞出国
技术员概述 Profile of a Technician
认证的工程技术员或认证的技术员指经过一些数学与工程或科学原理应用方面的专业培训和工作经验之后,可以在受训的工程或应用科学技术的专业领域内承担一定责任并进行合理判断的一些人。凭借着这些培训和工作经验,技术员通常会从事一些专业受训领域方面的工作。
A Certified Engineering Technician or Certified Technician is an individual who, through academic training and experience in the application of mathematics and engineering or scientific principles, is capable of accepting responsibility and of exercising judgement in the specialized portion of the field of engineering or applied science technology in which training has been achieved. By virtue of this training and experience, a technician is often delegated responsibility for aspects of work within this specialized portion of the field of training.
概述 (Profile)
在工程或科学原理应用方面有专业培训和工作经验的专业人员,在工程和应用科学技术领域里能够从事一些专业实践,承担相关责任,并独立地进行相关判断。
他们一般在监督下工作。
主要工作包括测试、故障排除、检查、校正、设计制图、质量控制。维修、造型、数据整理、销售预估、测绘、现场监督、技术销售和教学。
在解决技术问题时,会根据对标准方法和技术的透彻理解采用一些实用的方法。
为了解决分配的任务难题,会首先检查任务、目的和说明,然后再选择解决问题的步骤和方法。
A professional, who through academic training and experience in the application of engineering or scientific principles, is capable of assuming responsibility and of exercising independent judgment in a specialized practice within a field of engineering or applied science technology.
Works under general supervision.
Typical activities include testing, trouble-shooting,inspection, calibration, design drafting, quality control,maintenance, modeling, data compilation, estimating, sales,surveying, field supervision, technical sales and teaching.
Uses a practical approach based on a detailed understanding of standard methods and techniques in solving technical problems.
Examines assignments, objectives and instructions to select procedures and actions to resolve the assigned problem.
认证要求 (Certification Requirements)
-
完成工程或应用科学技术方面的省级认可技术专业,或者其他协会认可的同等能力证明
-
不需要提供技术报告/论文。
-
不少于2年的技术员水平的工作实践,但是必须提供专业推荐人的证明
-
专业实践考试(法律、职业道德和对公共安全的承诺)
Successful completion of a provincially recognized technician program in an engineering or applied science technology discipline or equivalent demonstration of competency as determined by the Association.
Technology report/thesis not required
Minimum of 2 years Level of Practice at the technician level supported by professional references.
Professional Practice Examination (law, professional ethics and commitment to public safety)
职称 (Designation)
认证技术员(C. Tech.)
Certified Technician (C. Tech.)
主要的职责包括 Typical duties include
- 检查
- 故障排除
- 修理
- 测试
- 报告
- 维护
- 估计
- 校准
- 制图准备
- 生产控制
- 施工监管
- 运行
- 安装
- 取样/测试
- 设计绘图
- 质量控制
- 建模
- 数据编纂
- 技术销售
- inspection
- troubleshooting
- repair
- testing
- reporting
- maintenance
- estimating
- calibration
- drawing preparation
- production control
- construction supervision
- operations
- installation
- sampling/testing
- design drafting
- quality control
- modeling
- data compilation
- technical sales
技师概述 (Profile of a Technologist)
认证工程技师指经过一些数学与工程或科学原理应用方面的专业培训和工作经验之后,可以在受训的工程或应用科学技术的专业领域内承担一定责任并进行合理判断的一些人。凭借着这些培训和工作经验,技师通常是一些专业受训领域方面的总负责人。
A Certified Engineering Technologist is a professional who, through academic training and experience in the application of mathematics and engineering or scientific principles, is capable of assuming responsibility and of exercising independent judgement in the field of engineering or applied science technology in which training has been achieved. By virtue of this training and experience, a technologist is prepared to take final responsibility for all aspects of work within this field of training.
概述 (Profile)
在工程应用或科学学科受过专业培训并有工作经验的专业,能够在工程或应用科学技术的实践中,承担责任并进行独立判断。
独立或在指导下开展一系列复杂工作。
主要工作包括设计、生产、营销、测试、质量控制、估计、测绘、检查、诊断评估、监管、管理、技术销售和教学。这些工作可以和其他专家合作完成。
根据对特定技术学科的全面了解,采用一些实用的方法。
评估任务、决定程序并实施解决方案,安排实现目标的工作,参与短期和长期的计划安排,还会参与制定和促进观念转变。
会为大量的技术工作承担管理或行政责任。可以监管和协调多个工作小组并培训缺乏经验的技术人员和专业人员。
A professional, who through academic training and experience in the application of engineering or scientific principles, is capable of assuming responsibility and exercising independent judgment in the practice of engineering or applied science technology.
Carries out a wide range of complex work, either independently or under general direction.
Typical activities include design, production, marketing, testing, quality control, estimating, surveying, inspection, diagnostic evaluation, supervision, management, technical sales and teaching. Such activities may be carried out in association with other professionals.
Uses an applied approach based on a comprehensive understanding of a specific technology discipline.
Evaluates assignments, determines procedures and implements solutions, schedules work to meet objectives, participates in short- and long-range planning, and may become involved in developing and promoting conceptual change.
May assume managerial or administrative responsibility for a wide range of technical endeavours. May supervise and co-ordinate a diverse working group and train less experienced technical and professional staff.
认证要求(Certification Requirements)
-
完成工程或应用科学技术方面的省级认可技术专业,或者其他协会认可的同等能力证明
-
需要提供技术报告/论文。
-
不少于2年的技师水平的工作实践,但是必须提供专业推荐人的证明
-
专业实践考试(法律、职业道德和对公共安全的承诺)
Successful completion of a provincially recognized technologist program in an engineering or applied science technology discipline or equivalent demonstration of competency as determined by the Association.
Technology report/thesis required
Minimum of 2 years Level of Practice at the technologist level supported by professional references.
Professional Practice Examination (law, professional ethics and commitment to public safety)
职称(Designation)
认证工程技师 (C.E.T.)
Certified Engineering Technologist (C.E.T.)
主要职责包括 Typical duties include
- 设计设备/工艺
- 分析
- 解决问题
- 开展研究
- 解释/评估的情况下和/或数据
- 指定试验
- 开发原型
- 经营试点工厂/项目
- 准备规范
- 为复杂设备排除故障
- 制定解决方案
- 项目管理
- 撰写报告
- 质量控制
- 估计
- 调度/规划
- 协调工作
- 监控/管理
- 培训
- 技术销售
- designing equipment/processes
- analysis
- resolve problems
- carry out studies
- interpret/evaluate situations and/or data
- specify tests
- develop prototypes
- operate pilot plants/projects
- prepare specifications
- troubleshoot complex equipment
- develop solutions
- project management
- write reports
- quality control
- estimating
- scheduling/planning
- coordination of work
- supervision/management
- training
- technical sales
以上内容来源: http://www.oacett.org/downloads/ieto/COR-Tech-Profiles.pdf
其他认可选择(Acceptable Alternatives)-飞出国
为遵守公平的注册规则,OACETT已经为协会会员明确了一些其他认可选择。例如,如果协会成员不能提供成绩单原件,我们也会接受由律师、公证处或Commissioner of Oaths完成的公证件复印件。请查看完整表格 其他认可选择。
In keeping with Fair Registration practices, OACETT has defined certain acceptable alternatives for members. For example, when members are unable to provide original transcripts, we will accept a notarized copy when the notarization is completed by a Lawyer, Notary Public or Commissioner of Oaths. See our complete Table of Acceptable Alternatives.
认证要求-学术水平 (Certification Requirements - Academics)
最低认证要求是毕业于2年高等工程专业或应用科学文凭专业或其他同等学历。
Minimum requirement for certification is graduation from a 2 year post-secondary engineering or applied science diploma program or equivalent.
备选方案 Alternative(s)
如果申请人不是IETO——OACETT注册和认证部门——认证专业或其他认可的同等学历的毕业生,但是有不少于1年的高等工程或应用科学教育经历,虽然申请人将会被认为是缺少必要的学术能力,但是可以通过学习大学课程或报考OACETT技术考试来解决这方面的问题。
具备10年以上与缺失的能力相关的技术员或技师工作经验的协会会员,将可以获得前期学习学分。更多信息请访问Prior Learning Assessment Recognition (PLAR)官网。
If an applicant has not graduated from a recognized program or equivalent as determined by the Institute of Engineering Technology of Ontario (IETO), OACETT’s registration and certification arm, but has a minimum of 1 year post secondary engineering or applied science education, the missing academic competencies will be identified and the candidate may choose to address these by taking college courses, or through OACETT technical exams.
Members can also be given credit for prior learning if they have significant technician or technologist experience of more than 10 years directly related to a missing competency. Visit Prior Learning Assessment Recognition (PLAR) for more information.
认证要求-工作经验 (Certification Requirements - Work Experience)
最低认证要求是毕业之后有两年的相关工作经验,且其中一年的工作经验在加拿大境内获得。
Minimum requirement is two years work
experience after graduation in a related field with
one year being in Canada.
备选方案 Alternative(s)
在加拿大境外 Outside Canada
最低认证要求是在加拿大境外有两年工作经验,且其中一年工作经验在加拿大境内获得。
Work experience outside Canada is acceptable towards the two year minimum requirement for certification. One year is required to be in Canada,or:
1.海外加拿大公司 Canadian Companies Abroad
工作经验可以不是在加拿大境内获得的,但是,申请人必须在加拿大海外公司工作,或者虽然在其他国家从事一些项目,但是这些项目的商品和服务会进入加拿大境内,并且符合加拿大安省的准则、标准和规则。
Experience need not have been obtained in Canada providing that an applicant has worked for a Canadian company abroad or has worked on projects, while in another country, where the goods or services resulting from the project were coming to Canada and were consistent with Canadian codes, standards and practices prevalent in Ontario.
2. 规范课程 (Code Courses)
如果协会会员可以参加长达6个月有关现行规范或条例(例如安省电气安全规范或建筑规范)的课程,那么,他们不但能获得相应的学分,甚至可能会降低自己的加拿大工作经验要求。
Members may be given credit and have their Canadian experience requirement reduced for courses taken in applicable codes, or regulations such as the Ontario Electrical Safety Code or Building Code Courses up to a maximum of 6 months.
志愿者 (Volunteer)
毕业之后在所选学科内参与一些志愿者工作的申请者将会符合要求。
Volunteer work after graduation in your chosen discipline will be considered.
多个雇主 (Multiple Employers)
工作经验可以是来自一个或多个全职或兼职的雇主。
Experience can be accumulated with one or more full- or part-time employers.
认证要求-专业实践考试 (Certification Requirements - Professional Practice Exam)
进行技术员和技师认证必须报考专业实践考试。专业实践考试是一个关于道德、法律和行业规范的非技术性监督型考试。
The Professional Practice Exam is a mandatory requirement for certification in both the technician and technologist categories. The PPE is a non technical, invigilated exam dealing with ethics, law and business practice.
###备选方案 Alternative(s) ###
只有下列监管机构的专业实践考试才可以代替OACETT的专业实践考试:
- Professional Engineers of Ontario (PEO)
- Ontario Association of Architects (OAA)
- Association of Professional Geoscientists of
- Ontario (APGO)
- Association of Ontario Land Surveyors (OLS)
The Professional Practice Exam from the following regulators only will be accepted in lieu of OACETT’s own:
- Professional Engineers of Ontario (PEO)
- Ontario Association of Architects (OAA)
- Association of Professional Geoscientists of
- Ontario (APGO)
- Association of Ontario Land Surveyors (OLS)
认证要求-成绩单原件 (Certification Requirements - Original Transcript)
所学课程官方成绩单必须由所在高等教育机构直接寄送。
Official transcript of your subjects and marks sent
directly from your post-secondary institution.
备选方案 Alternative(s)
如果由于你的学校不在加拿大而不能获得成绩单,你可以带着你的成绩单原件到律师所、公证处或commissioner of oaths处将你的成绩单副本进行公证,并把副本寄给OACETT。
如果成绩单原件不是英文的, 则必须要有ATIO认证成员提供的成绩单翻译复印件,并把翻译件进行公证。
前期学习评估认可 (PLAR)政策仅适用于下列人群:拥有国际受训经历,但是无法获得相关证明文件,所以不能通过提供PLAR证明材料证明自己所具备的能力。
If you cannot obtain a transcript because the institution is not in Canada, take your original
transcript to a lawyer, a notary, or a commissioner of oaths in Canada to have a copy certified and
mail this copy to OACETT.If the original transcript is not in English, it must be a notarized, translated copy prepared by a
certified member of the Association of Translators and Interpreters of Ontario (ATIO).Prior Learning Assessment Recognition (PLAR) policy is available for any internationally trained
applicant who cannot obtain documents, to address their competency through a PLAR Portfolio submission。
认证要求-职位描述 Certification Requirements - Job Description
对当前工作进行详细介绍,并由监管人签字。
A current, detailed job description, signed by your
supervisor.
备选方案 Alternative(s)
如果是刚刚到达加拿大,目前没有工作,或者没有在相关领域工作,以至于无法提供工作介绍,在这样的情况下,仍然可以申请。无论是上述哪种情况,申请人必须提供一份1页纸的技能描述,或者提供之前相关工作的工作内容描述。
如果是自主创业,请提供一份关于公司详细信息以及自己工作职位描述的文件。在这种情况下,你也可以选择你的客户或同事作为你的专业推荐人。
If you cannot provide a job description because you are not working at present, new to Canada, or not working in your field, you may still apply. In any of these cases, submit a 1-page description of your skills or enclose a job description from a previous job that is related to your field.
If self- employed, submit a job description of your own preparation explaining the details of your company and role therein. You may also use clients or appropriate colleagues as your professional references in such a situation
PLAR -飞出国
如果你不具备认证所要求的学历水平,招生委员会会给你指出欠缺的学历让你去完成。例如,协会会员可以学习大学课程或通过OACETT技术考试达到学历要求。另一个可行的办法是,你可以有10年以上的技术或应用科学工作经验,并通过非正式高等教育课程获得必要的学习。
PLAR是确认、评估和识别个人知识和能力的过程,并且前提是关键的学习是在非正式教育背景下获得的,例如工作、会议、义工、社区服务或自主学习。它并不是工作经验审查,而且相关学分只会授予那些经证明和验证的学习。
PLAR能帮助你凭借前期学习获得一些学分,而且不必再接受正式的课堂教育。PLAR看重考查你的专业知识,因此你必须准备能证明自己参加过相关学习。
作为PLAR申请人经过招生委员会鉴定之后,你可以准备和提交PLAR相关资料,而不是通过学习大学课程或参加技术考试这些比较传统的方式。
PLAR相关资料指用来准备记录和证明前期学习的一些材料,通过这些材料你可明确并证明自己与所欠缺的必要学术能力相关的知识和技能。PLAR不能代替规定的课程,例如公路建设名称和进修课程,或对专业实践考试或技术报告的认证要求。
资料提交和评估的当前费用为406.85加元。你必须要在申请后一年之内提供资料。资料评估大约需要8周的时间。
请联系Camilla Poliah,Manager, Admissions和Certification ([email protected])了解更多信息以及详细的PLAR资料指南。
If you do not have the full academics for the certification level you are seeking, the admissions committee will assign the missing academic competency(ies) for you to complete. Typically, members take either college courses or OACETT technical exams to achieve this. Another option is available if you have significant technology or applied science experience of more than 10 years and have acquired the necessary learning in a way other than through formal post-secondary courses。
PLAR is a process which identifies, assesses and recognizes what a person knows and can do and is based on the premise that significant learning takes place outside of formal academic settings such as work, seminars, volunteer work, community service or self-study. It is not an experience review and credit is only given for learning that can be demonstrated and verified.
PLAR can help you get credit for prior learning so it does not need to be relearned in a formal classroom. It is focused on what you know and you must prepare evidence that the learning has taken place.
After being identified by our admissions committee as a PLAR candidate, you would have the option of preparing and submitting a PLAR Portfolio instead of the more traditional route of taking college courses or technical exams.
A portfolio is a collection of materials prepared to document and validate a request for recognition of previously acquired learning allowing you to identify and prove your knowledge and skills relative to the missing, required academic competency(ies). PLAR cannot be used to replace mandatory courses such as road construction designation and refresher courses, or the certification requirements for the Professional Practice Exam or Technology Report.
The current fee for a portfolio submission and assessment is $406.85. You must submit the portfolio within one year from time of application. Portfolio assessments take approximately 8 weeks.
For further information and our detailed PLAR Portfolio Guidelines, please contact Camilla Poliah, Manager, Admissions and Certification at [email protected]
以上内容来源: OACETT - Page Not Found
专业实践考试信息与注册 PPE (Professional Practice Exam) Information and Registration -飞出国
A.综述 Overview
作为C.Tech.或C.E.T.认证的申请人,你必须通过专业实践考试(PPE),以证明自己了解公众、雇主及本人的法律和道德责任。参加PPE考试能使你达到高水平的职业标准,该标准是由你所在的协会在道德和责任方面为大众设定的。
PPE是考试时长为3小时的在线考试,题型为多选题,要有在线的学监代写,这场考试可在你舒适方便的家里或办公室里完成。这场考试属于自主学习,是符合加拿大民法、OACETT法令、19法规、OACETT职业行为道德和规则准则和IETO Terms of Reference等法规的。所有的学习资料都包括在便利的电子书里,在你注册参加考试之后,你有一年的时间阅读这本电子书。这本电子书能下载,也可打印。此外,也有更新的电子书和CD资料供你选择。
你的申请通过之后,我们会把你的协会成员编号给你发过去,你也可以在收到会员编号之后申请参加考试。有以下三种简便步骤申请考试:
1.购买考试资料
2.注册online proctor
3.一旦你准备参加考试,你选的online procotr会安排你考试时间
4.阅读考生说明
As an applicant for C.Tech. or C.E.T. certification, you must pass the professional practice exam (PPE) to ensure awareness of your legal and ethical responsibilities to the public, employers and yourself. Writing the PPE enables you to meet the high professional standards set by your association in the area of ethics and responsibility to the public.
The PPE is a 3 hour, online, on demand, multiple choice exam written with an online proctor from the comfort and convenience of your home or office. The exam is self-study and based on Canadian civil law, the OACETT Act, Bylaw 19, OACETT’s Code of Ethics and Rules of Professional Conduct and the IETO Terms of Reference. All of these study materials are included in a convenient eBook that you will be given one year access to when you register for the exam. The eBook can be downloaded and printed. An optional eBook renewal and a CD version are also available.
You may apply to write the exam after you have received your membership number which will be sent to you once your application has been processed. There are three easy steps to signing up for the exam:
- purchase an exam package
- register with the online proctor
- schedule an exam date and time of your choice with the online proctor once you are ready to write.
- read the Instructions for Candidates
PPE包括三部分:法律、道德和实践。你必须要通过每一部分才能成功通过所有的考试。如果你未通过一个或两个部分,只需要补考未通过的考试部分。
在参加考试的时候,如果需要的话,你可以在完成每个部分之后稍微休息片刻。但是请注意不要超时,如果超时不会加时让你完成考试,就像在教室考试一样。
我们建议2个月的学习时间,学习强度适中(每周三晚的学习时间)。这样如果你不幸未通过一个或两个部分的考试,且需要重考的话,在一年提交之内,你就有充足的时间准备。根据自己的学习习惯按规律的计划学习,你就能成功通过考试。
不要迟疑。这场考试很便利,考试时间安排也很方便,通过这场考试你就离认证更近一步了。
The PPE has three parts: Law, Ethics and Practice. You must pass each section to be successful on the overall exam. If you fail one or more sections, you will need to rewrite the failed section(s) only.
When writing the exam, you will be able to take a short bio break after each part is completed if you need to, although be aware that no extra time will be given for the exam just as if it were held in a classroom.
We recommend approximately two months study time of reasonable intensity (3 nights per week). This will give you plenty of time left in your one year subscription if you happen to fail a section or sections of the exam and need to rewrite. Commit to a regular study schedule based on your own study habits and you should be successful on the exam.
Do not delay. With the exam available on demand there is a convenient date and time for you to write and move closer to certification.
For more information, email Vera Alexeeva at [email protected] or call 416.621.9621, x223.
B. 计算机和考场要求 (Computer and Location Requirements)
计算机要求 Computer Requirements:
- PC / Mac的(不能使用iPad)
- 在四年内推出新版浏览器
- 良好的网络连接
- 网络摄像头(最好是便携式)
- PC/Mac (no iPads)
- Browser released in the last four years
- Uninterrupted internet connection
- Webcam (preferably portable)
合适的考场 Suitable Locations:
- 家里或办公室
- 私人且安静的房间(禁止其他人进入房间)
- 确保你的电脑工作区完全清楚
- Home or office
- Private, quiet room (no one else allowed in room)
- Ensure your computer workspace area is COMPLETELY clear
C. 注册PPE: 所有的协会会员,除了高校学生(高校学生请查看D部分) Register for the PPE: All Members Except Post-secondary Students (Post-secondary Students, see section D)
如果你是需要参加PPE考试的协会的成员或认证的会员,请选择Package A 或Package B,然后点击购买。
1.购买以下其中一种考试资料:
**Package A:**一套学习资料,另加一套价值250加元的考试题+HST
或
**Package B:**同Package A,另附一套价值280的CD学习资料,+CD的运费和手续费+HST
2.注册online Proctor,测试技术,如果需要的话可以得到帮助。
3.至少要提前24个小时用 online Proctor安排考试时间。
请记住你已经与在线监考签约,以协助你在某个时间参加PPE考试。请谨慎对待并遵守这份协议,否则的话你要支付延期费。
If you are an Associate member or Certified member needing to write the PPE (transfers in, reclassifications, etc.) choose either Package A or Package B and then click on Purchase Now.
- Purchase one of the following exam packages:
Package A: Access to study materials plus one exam session for $250 plus HST
Or
Package B: Same as Package A plus CD of study materials for $280 plus HST plus CD shipping and handling plus HST
Purchase Now
Register with the online Proctor
Test your technology; get support if needed.Schedule your exam date and time with the online Proctor, minimum 24 hours in advance:
Remember you have contracted with a live proctor to be available for you to write the PPE at a specific date and time. Be professional and honour this commitment; otherwise postponement fees may apply.
D. 注册PPE:仅限于大专学生 (Register for the PPE: Post-secondary Students ONLY)
对于需要购买OACETT专业实践考试学习资料的、工程技术和应用科学专业学生将有资格参加学生评估。如果你将参加OACETT考试,无论和自己的班级一起考还是通过我们的在线监考进行考试,你必须是一名学生会员。学生会费为50加元+HST。
如果你是高校学生,并且符合下列条件之一,请用以下链接注册和购买学习资料。如果你已经是学生成员了,请记住你的会员编号。
1.我需要OACETT PPE学习资料,并将和我的班级一起参加考试。
80加元+HST - 包括一套学习资料+和班级一起完成的一套试卷
2.我需要OACETT PPE学习资料,并将和OACETT在线监考一起参加考试。
80加元+HST - 包括一套学习资料+online proctor一起完成的考试试卷
3.我需要OACETT PPE学习资料,但是不会参加考试。我的指导老师已经提供了班级列表。
80加元+HST - 包括一套由电子书表格打印的一年的学习资料
Post-secondary engineering technology and applied science students who need to purchase the OACETT Professional Practice Exam study materials are eligible for student rates. If you will be writing the OACETT exam, either with your class or with our online proctor, you must be a student member. Student membership fees are $50 plus HST.
Use the link below to register and purchase the materials if you are a post-secondary student and one of the following categories applies to you. If already a student member, have your membership number handy:
I need the OACETT PPE study materials and will be writing the exam with my class.
$80 + HST – Includes access to the study materials plus one exam session with my classI need the OACETT PPE study materials and will be writing the exam with the OACETT online proctor service.
$80 + HST – Includes access to the study materials plus one exam session with online proctorI need the OACETT PPE study materials and will NOT be writing the exam. My instructor has already provided a class list.
$80 + HST – Includes access to the study materials in printable eBook format for one yearPost-secondary students – Purchase Now
Post-secondary students – Apply for Membership Now
Post-secondary students – Rewrites (See F. Rewrite the Exam)
E. 考试成绩 (Exam Results)
考试成绩会在考试之后两周之内通过个人会员简历发放。请登录会员账号查看个人简历。
Exam Results will be posted to your member profile within two weeks of your exam session. Log in as a member to access your profile.
F. 补考 (Rewrite the Exam)
OACETT PPE以往平均通过率为84%,因此通过考试的几率还是很大的。但是,如果不幸未通过考试,必须重考未通过的部分。补考费为150加元。如果你采纳我们的建议学习两个月,你就有足够的时间在一年内提交电子书。注册并支付补考费用,复习是需注意的方面,考虑可以选择的研讨会,然后让在线监考员安排好补考时间。如果一年内阅读电子书的时间不够,而你还没有准备好补考,你可以:
1.打印/下载电子书
2.购买一年的更新电子书的资格
3.购买一张CD
The OACETT PPE has an historical average pass rate of 84% so your chances of passing the exam are very good. If you happen to fail a section(s) of the exam however, you will have to rewrite the failed section(s). The cost to rewrite the exam is $150. If you followed our recommendation for two months’ study time, you should have plenty of time left in your one year subscription to the eBook. Register and pay to rewrite the exam, brush up on the areas needing attention, consider the optional seminar and then schedule a new exam date with the online Proctor. If time is running out on your one year access to the eBook and you are not yet ready to rewrite, you can:
- print/download the eBook, or
- purchase a one year renewal, or
- purchase a CD
G. Fee Summary
以上内容来源: OACETT - Page Not Found
技术考试 (Technical Exam)-飞出国
需要获得一个或更多学术/学科能力的会员,为了获得认证,可以向OACETT申请参加技术考试,而不是在社区学院、教育机构学习一些课程或通过在线学习学习一些课程。
为了申请技术考试,必须完整填写并提交技术考试申请表,并支付申请费。
指南里会列明需要学习的内容。如果你准备好参加考试,请联系OACETT,确定好考试时间和考场。
为了成为我们的会员,你可以在一年内的任何时候,或在OACETT办公室考试,或在由监考人的情况下参加考试。
如果你选择在有监考人的情况下考试,则监考人必须是C.E.T.,专业工程师或注册会计师等专业人员。你必须提供监考员的联系方式,以便向他们收到试卷和考试说明。
Members who have been assigned one or more academic/subject competencies in order to achieve certification can apply to OACETT to write technical exams instead of taking courses through various community colleges, institutions or through online learning.
To apply for a technical exam(s), complete and submit the technical exam application form with the fee(s).
A guide will be prepared listing the texts that you are required to study. Once you are ready to write the exam, contact OACETT and a date, time and location will be set up.
To accommodate our members, you can write either at the OACETT office or with an invigilator, at any time throughout the year.
If you choose to write with an invigilator, the invigilator must be a professional such as a C.E.T., Professional Engineer, or Chartered Accountant. You will be required to supply the contact information for the invigilator so that the exam and instructions can be forwarded to them.
For information on technical exams, contact Camilla Poliah at [email protected] or 416.621.9621, x235
以上内容来源:OACETT - Page Not Found
以上内容由飞出国论坛(FCGvisa.com)独家整理完成,请尊重知识产权,转载请保留并注明出处。
