MBA医生职业评估要求
总括
澳洲技术移民对于提名医生类职业的申请人,要求提供以下证明来说明申请人通过了职业评估:
- 完整的,非条件性的普通注册
- 条件性的专科医生注册:允许申请人仅从事特定的专科,没有额外的培训或者督导要求
其中专科医生在MBA评估之前需要先经过澳洲专科医学院的评估。
MBA医生职业注册类别
MBA医生职业注册类别包括:普通注册,专科医生注册,临时注册,非执业性注册,和学生注册。普通注册适用于:
- 澳洲新西兰医学院校毕业生且完成了实习
- 医生从业人员之前有过普通注册,现在重新从业
- 海外医学毕业生通过主管部门类别或者标准类别进行注册
MBA医生职业澳新医学毕业生注册
仅适用于在2014年或者之后参加实习的澳大利亚和新西兰医学毕业生,需要符合以下条件:
- 一段至少8周的急救医学护理经历
- 一段至少10周的医学经历
- 一段至少10周的手术经历
- 总计12个月或者47周全职经历
新西兰医学协会没有要求新西兰的医学毕业生必须有急救医学护理实习,虽然MBA还是可以进行注册,但是新西兰的医学毕业生不能在紧急医学护理专业甚至急救部门从业。
MBA医生职业海外医学毕业生注册
-
海外医学毕业生想进行MBA注册,需要持有基础医学学历,该学历可以是4年制的基于本科的研究生医学课程,5-6年制的本科医学课程,或者被认可职位上的12个月实习经历;且该学历需要通过AMC认证
-
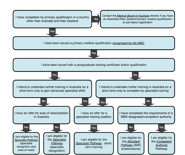
持有海外医学学历(非澳洲或者新西兰的学历)的医生职业申请人需要通过以下三个途径之一来进行注册:
Competent Authority Pathway 主管部门类别
- 持有AMC及WDOMS认可学校颁发的医学学历,且是以下提及的主管部门认可的学历,可以按照此类别申请
- MBA认可的主管部门包括:英国医学总会 General Medical Council,加拿大医学协会 Medical Council of Canada,美国外国医学院毕业生教育委员会 Educational Commission for Foreign Medical Graduates of the United States,新西兰医学协会 Medical Council of New Zealand,爱尔兰医学协会 Medical Council of Ireland
Standard Pathway 标准类别
- AMC考试:一般适用于非专科医生(non-specialist)申请人,评估仅仅通过考试即可,考试包括AMC CAT MCQ考试和AMC临床考试;大部分非专科医生申请人是通过该途径。
- 工作场所评估:评估包括AMC CAT MCQ考试和工作场所评估,工作场所评估由AMC认定的机构举行,对申请人的临床知识和技能进行考核;由于工作场所评估项目有限,一般较少人可以适用于该途径。
- 该类别的评估一般还要包括12个月的督导实习(supervised practice),其中不少于47周全职在岗
- 海外毕业生通过AMC CAT MCQ考试后,可以申请MBA的有限注册(limited registration),通过MCQ考试和临床考试后,可以申请临时注册(provisional registration),不论有限注册还是临时注册都需要找到工作offer,找到offer后完成2个月的督导实习才可以进行一般注册(general registration)
MCQ考试在中国的考点有北京,广州,香港,上海,台北;但是临床考试仅在澳洲境内有考点
Specialist Pathway 专科医生类别
- 专科认证 Specialist recognition:申请人学历经过AMC认证后,直接向同专业的澳洲专科医学院提出申请,以评估是否等同于澳洲该专科医学的要求;澳洲专科医学院会给出评估结果说明申请人符合的注册类型(包括不等同,大体等同,部分等同),且申请人可能会被要求进行进一步的工作评估,督导实习,或者培训;当申请人符合所有评估要求后,才会被认可为专科医生
- 紧缺地区 area of need:申请人学历经过AMC认证后,直接向同专业的澳洲专科医学院提出申请,以评估申请人的学历和工作经验是否满足紧缺地区对于该职位的要求;其中,紧缺地区的职位需求由当地雇主发布,且要说明该职位在当地无法招到合适的人选,该职位经过州卫生局审批后成为紧缺地区职位
MBA医生注册标准
职业发展注册标准 Continuing Professional Development
首次注册不需要满足该要求,但后续从事或者更新注册则需要满足该要求
犯罪记录注册标准 Criminal History
适用于所有注册的申请人,MBA会考查申请人的犯罪记录。
对于MBA医生注册的犯罪记录,AHPRA澳洲卫生从业人员监管局将会对申请人的犯罪记录进行审核,如果是澳洲境内的犯罪记录由AHPRA直接核查,无须申请人提交任何材料;对于澳洲境外的犯罪记录,申请人需要在递交注册申请前通过Fit2Work申请ICHC (International Criminal History Check),Fit2Work是AHPRA指定的机构,该机构会将申请人的犯罪记录审查结果直接发给AHPRA
英语水平注册标准 English Language Skills
适用于所有初次注册的申请人,可以通过以下方式满足该要求:
- 英语是主要语言,在认可的国家完成了英语授课的小学和中学教育,用来申请注册的高等学历是英语授课的
- 完成了中学和高等教育,中学教育中至少两年是在认可的国家完成的英语授课的学习,用来注册的高等学历实在认可的国家完成的英语授课的
- 在认可的国家完成了英语授课的6年全日制持续学习,且包括了用来注册的高等学历
- 达到英语考试成绩,成绩需要是两年内的
- 雅思A类4个7,可以是一次性达到,或者两次拼凑(两次成绩相差不超过6个月,总分都不低于7,单项都不低于6.5)
- OET B,可以是一次性达到,或者两次拼凑(两次成绩相差不超过6个月,每次都考了4项,单项都不低于C)
- PTE Academic达到4个65分,可以是一次性达到,或者两次拼凑(两次成绩相差不超过6个月,总分都不低于65,单项都不低于58)
- 托福达到总分94,且听24读24写27说23,可以是一次性达到,或者两次拼凑(两次成绩相差不超过6个月,总分都不低于94,且各单项不能低于听20读19写24说20)
其中OET不适用于脊椎按摩,整骨和心理医学的申请人。
认可国家包括澳大利亚,新西兰,南非,美国,加拿大,爱尔兰,英国
近期执业注册标准 Recency of Practice
适用于所有注册申请人,除开非执业职业或者应届毕业生临时注册,需要满足以下要求:
- 在一个注册周期内至少有4周全职工作实践,总计152小时,或者
- 在三个连续的注册周期内至少有12州全职工作实践,总计456小时
- 全职的定义的38小时每周,兼职的也可以算
职业责任险安排注册标准 Professional Indemnity Insurance Arrangements
适用于所有注册申请人,除开非执业职业或者应届毕业生临时注册。所有执业医生必须有职业责任险,申请注册时,需要声明一旦从事医疗行业就必须有职业责任险。
中医评估注册要求
中医评估由澳大利亚中医协会(Chinese Medicine Board of Australia)进行评估注册,申请人需要通过该协会的学历要求和注册标准,才可以通过中医的一般注册
中医评估注册学历要求
学历要求需要申请人至少本科学历,专业是中医职业相关专业,中医职业包括针灸医生,中医医生,中医药剂师;需要提供学位学历证书和成绩单的中英文盖章
中医评估注册标准
- 职业发展注册标准:申请人必须达到每年30个小时的CPD活动,且其中有至少4小时是与专业相关的,日常工作不算CPD;申请人可以提交相关CPD记录证明,包括CPD活动的日期,简单介绍,小时数,活动提供者和参加活动的证明
- 犯罪记录注册标准(和上面提到的要求一致)
- 英语水平注册标准(和上面提到的要求一致)
- 教学科研类的有限注册标准:适用于教学科研类的有限注册
- 职业责任险安排注册标准
- 近期执业注册标准:毕业不超过2年的可以豁免该要求
中医评估注册申请材料
- 申请表AGOS-86
- 中医学历的学位学历证书和成绩单的中英文盖章件
- 申请人的身份证明及更名证明,身份证明可以包括护照,驾照,出生公证,社保卡等,但是需要至少有一个带照片的身份证件,且需要certified
- 符合格式内容要求的简历,简历中需要提及自己的执业经验,且需要落款日期和签字
- 英语成绩(参考以上英语水平注册标准)
- 申请费(包括注册费和申请费)
- 如有犯罪记录或者从业不良记录,需要额外解释说明
- 如在近5年内有监管机构认可证明,需要监管机构直接给AHPRA(澳洲卫生职业者管理局)发送CORS(Certificate of Registration Status)或者COGS(Certificate of Good Standing)
中医评估注册申请流程
- 提交申请,申请提交后会分配一位注册官员,如需要补料,官员会联系申请人于30天内补料
- AHPRA审核申请,这期间有可能会被要求去澳洲境内考试
- 协会决定,出具注册的通过结果
- 通过电子邮件通知申请人注册结果;如果注册没通过,会告知申请人没通过的原因,申请人可以在30天内提交补充材料以争取最后结果,如果申请人没有补料,该结果则为最终结果
- 申请人如不赞同最终结果,可以提起上诉
以上内容由飞出国论坛(FCGvisa.com)独家整理完成,请尊重知识产权,转载请保留并注明出处。
