在如何申请新加坡永居?Becoming a Permanent Resident一帖中小编介绍了如何才能成为新加坡永久居民,就不得不提到新加坡公民身份的问题了。
新加坡公民申请条件·飞出国
- 持新加坡永居身份(PR)满2年、且年满21岁者可申请新加坡国籍,同时可为合法配偶及未满21岁未婚子女(含依法收养子女)申请新加坡国籍;
- 持新加坡永居身份(PR)满2年、且配偶为新加坡公民并已婚2年以上者可申请新加坡国籍;
- 未满21岁、且父母(或合法养父母)至少一方为新加坡公民;
- 持新加坡永居身份、目前于新加坡学习、且在新加坡住满3年以上(3年内持永居身份满1年)、至少通过一场新加坡国内考试(如PSLE, GCE ‘N’/‘O’/‘A’ levels, IP Programme);
- 持新加坡永居身份、且子女为新加坡公民。
Eligibility
You are eligible to apply for Singapore citizenship if you:
Eligibility Notes on Submission 1. Have been a Singapore Permanent Resident (PR) for at least two years and are aged 21 and above (you can apply together with your spouse and any unmarried children aged below 21 born to you within the context of a legal marriage or legally adopted by you). 1. You will need to log in to MyICA using your SingPass and apply for you and your family. 2. Have been a PR for at least two years and have been married to a Singapore citizen for at least two years. 1. Your spouse will need to log in to MyICA using their SingPass to sponsor your application. 3. Are an unmarried child aged below 21 born within the context of a legal marriage to, or have been legally adopted by, an SC. 1. Your Singapore Citizen parent will need to log in to MyICA using their SingPass to sponsor your application. 4. Are a PR studying in Singapore; and have been residing in Singapore for more than 3 years (of which, at least one year as a PR); and have passed at least one national exam (i.e. PSLE, GCE ‘N’/‘O’/‘A’ levels), or are in the Integrated Programme (IP). 1. If you are aged 15 years old and above, please apply for a SingPass and log in via MyICA to apply. If you are below 15 years old, any Singapore Citizen can sponsor your application via their MyICA account. 5. Are a PR and an Aged Parent of a Singapore Citizen. 1. Your Singapore citizen child will need to log in to MyICA using their SingPass to sponsor your application.
新加坡公民申请流程·飞出国
- 通过e-Service递交在线申请,并在线递交所需材料;
- 递交时使用您的SingPass帐号,如为亲属担保,则由担保人登陆自己的SingPass帐号进行申请。
Procedure
All Singapore citizenship applications must be submitted online using the e-Service. Please prepare the required documents provided in the document checklists for submission online via the e-Service
You will require a SingPass account to submit an application. If you are applying under the sponsorship of your spouse/ Singapore Citizen parent, your sponsor would need to log in via his/her SingPass account.
You are strongly encouraged to submit your Singapore citizenship application using a desktop. Please refer to the User Guides and Relevant Lists when applying for Singapore Citizenship.
新加坡入籍审理时间·飞出国
通常为6-12个月。
Processing Time
Singapore citizenship applications usually take six to 12 months to process. For children born overseas to Singapore citizens, the general processing time is within two months from receipt of complete documents. Some applications may take longer to process.
To check the application status or view application status updates, the main applicant/sponsor can log in to MyICA. For any clarifications or status updates, ICA will send an email to the main applicant/ sponsor. Please provide a valid email address at the time of application.
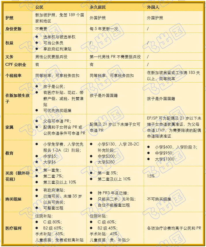
新加坡PR与公民福利对比·飞出国
飞出国: 近几年新加坡移民政策逐渐收紧,PR和公民的福利差距也越来越大,希望能够享受更好的买房生娃福利待遇的申请人可以考虑加入新加坡国籍。

